| Изменить корзину Минимальная сумма заказа 150руб |
Сумма
|
Добро пожаловать в TIXER.RU, Войти или Зарегистрироваться
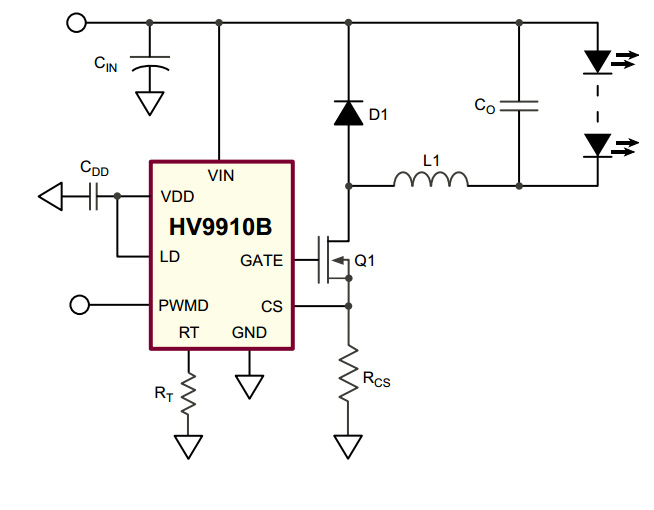
HV9910BLG-G
Цена: 163 руб
На складе: 1 шт
Доставка:
| Забрать из офиса |
| До 20:00 (пн-пт), 16:00 (сб) |
| Доставка в салон Евросеть/Связной |
| От 2 дней |
| Доставка в пункт выдачи |
| От 1 дня |
| Отправим Почтой России |
| Через 1 день |
Характеристики HV9910BLG-G
| Артикул | 0103001005 |
Дополнительная информация
SOIC-8, 120 кГц; Uвх: 8...450 В; понижающий, внешний ключ